近日,四川泸州一游乐场发生事故致一儿童死亡引发关注。

一儿童游乐场内发生意外,不幸身亡

一儿童游乐场内发生意外,不幸身亡

有网友反映,10月8日,泸州江阳区乐玩客潮玩城(泸州大世界店)发生事故,因游乐场设备不符合安全规范,造成1名约6岁儿童摔倒死亡,希望追究游乐场责任。

10月14日,记者致电江阳区应急局,工作人员表示,此事要联系宣传部门,他们会统一答复。江阳区宣传部工作人员表示,并不了解此事。记者致电江阳区市监局,工作人员表示,此事由其他部门处理,涉事店铺没有移交给他们,没有介入处理。

一儿童游乐场内发生意外,不幸身亡

一儿童游乐场内发生意外,不幸身亡

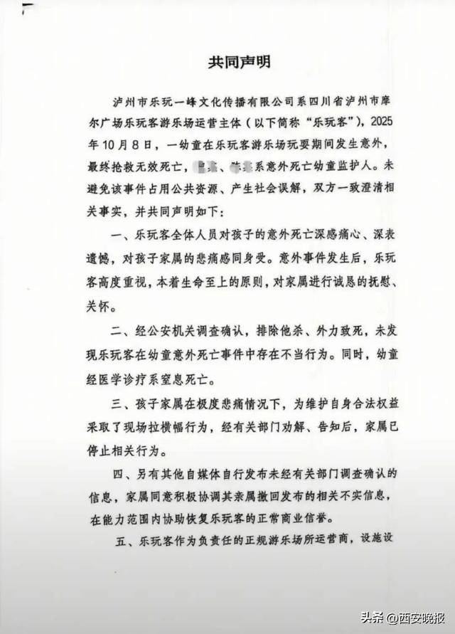
随后,记者又致电涉事游乐场,电话未通。记者注意到,该游乐场已在社交平台发布了与家属的共同声明:10月8日,一幼童在乐玩客游乐场玩耍期间发生意外,最终抢救无效死亡。经公安机关调查确认,排除他杀、外力致死,未发现乐玩客在幼童意外死亡事件中存在不当行为。幼童经医学诊疗系窒息死亡。

近年来

游乐场所和游乐设施

安全事故时有发生

值得警惕

▪2024年8月10日13时56分,广西德天瀑布景区登高观瀑魔毯项目发生故障,事故造成多名游客伤亡。经初步调查,事发时,魔毯项目1号线二段在运行过程中,接近魔毯顶端出口位置的毯带钢扣铰接连接处突然断裂,毯带快速下滑,造成人员挤压、撞击从而引发伤亡事故。

一儿童游乐场内发生意外,不幸身亡

▪2023年6月22日22时许,深圳市龙华区大浪商业中心星高度游乐场摩天轮在运行过程中发生故障断电,导致游客被困高空。深圳消防出动4台救援车辆到场处置,终将46名被困游客救出,事件未造成人员伤亡。经查故障原因是摩天轮驱动电机发生故障。

一儿童游乐场内发生意外,不幸身亡

▪2023年2月15日,上海欢乐谷的过山车“绝顶雄风”出现设施故障,游客被滞留空中十分钟,最终由工作人员带领从楼梯上撤离。上海欢乐谷2月16日回应称,是因为过山车传感器报警导致保护性停车。

一儿童游乐场内发生意外,不幸身亡

一儿童游乐场内发生意外,不幸身亡

一儿童游乐场内发生意外,不幸身亡

一儿童游乐场内发生意外,不幸身亡

一儿童游乐场内发生意外,不幸身亡

一儿童游乐场内发生意外,不幸身亡

来源:潇湘晨报