风波再起!匹克“集体降薪”后,拒绝降薪者不写检讨就停薪?

匹克“集体降薪”风波出现戏剧性升级。10月14日,有匹克员工向南都·湾财社记者表示,公司向拒绝降薪的员工发出“最后通牒”:需在10月14日前就相关事项进行“反思、说明并提交检讨”,否则将从2025年9月起暂停发放薪资。

风波再起!匹克“集体降薪”后,拒绝降薪者不写检讨就停薪?

据南都·湾财社此前报道,今年9月中旬,匹克内部掀起一场“降薪风暴”。多名员工向记者证实,公司突然宣布实施集体阶梯式降薪,且整个过程未与员工充分协商。其中受冲击最严重的,是直营销售体系的员工,薪资最高降50%,绩效也被取消。此外,降薪的“执行节奏”同样引发争议,有员工表示,公司在发薪日前4天仅口头通知降薪,既无书面文件,也未征得员工同意。(此前报道:)

匹克旗下广州分公司员工李女士(化名)在接受记者采访时,详细讲述了自己遭遇的薪资争议。“之前提交了降薪异议书,但提交后没人找我协商,也没人给任何反馈,完全是冷处理。”李女士说,直到10月12日,她突然收到公司发来的“薪资停发”的通知。

风波再起!匹克“集体降薪”后,拒绝降薪者不写检讨就停薪?

李女士向公司提交的“降薪异议书”。

这份名为《关于薪资停发的告知函》的文件中,公司给出了停薪理由:受宏观经济环境变化、行业竞争加剧及市场需求波动等多重因素影响,公司持续面临经营压力。2025年1-8月期间,公司直营销售体系持续亏损,未见好转。

“为保障公司持续运营,结合双方前期就薪酬调整事宜尚未达成一致、员工不服从公司相关管理安排等情况”,经审慎研究决定,若员工在2025年10月14日前,仍未就相关事项进行反思、作出说明并提交书面检讨,公司将从2025年9月起暂停发放她的薪资,还特别标注“此为特殊时期的临时性措施”。

不仅如此,还有员工在社交平台曝光了内部聊天记录截图。截图中的公司通知明确要求:凡是向公司领导提交过“拒绝降薪”相关书面文件的人员,将被直接认定为“不服从公司管理”,进而影响薪资的核算与发放;而对于需要退回此前提交文件的员工,必须在10月15日前,通过当面沟通或电话的方式向董事长汇报情况,公司会根据实际情况处理。

风波再起!匹克“集体降薪”后,拒绝降薪者不写检讨就停薪?

“现在我身边的同事,没有一个人愿意写检讨。”李女士告诉记者,“公司说停薪就停薪,这明显是违法行为。我们只是在维护自己的合法权益,凭什么要写检讨?”

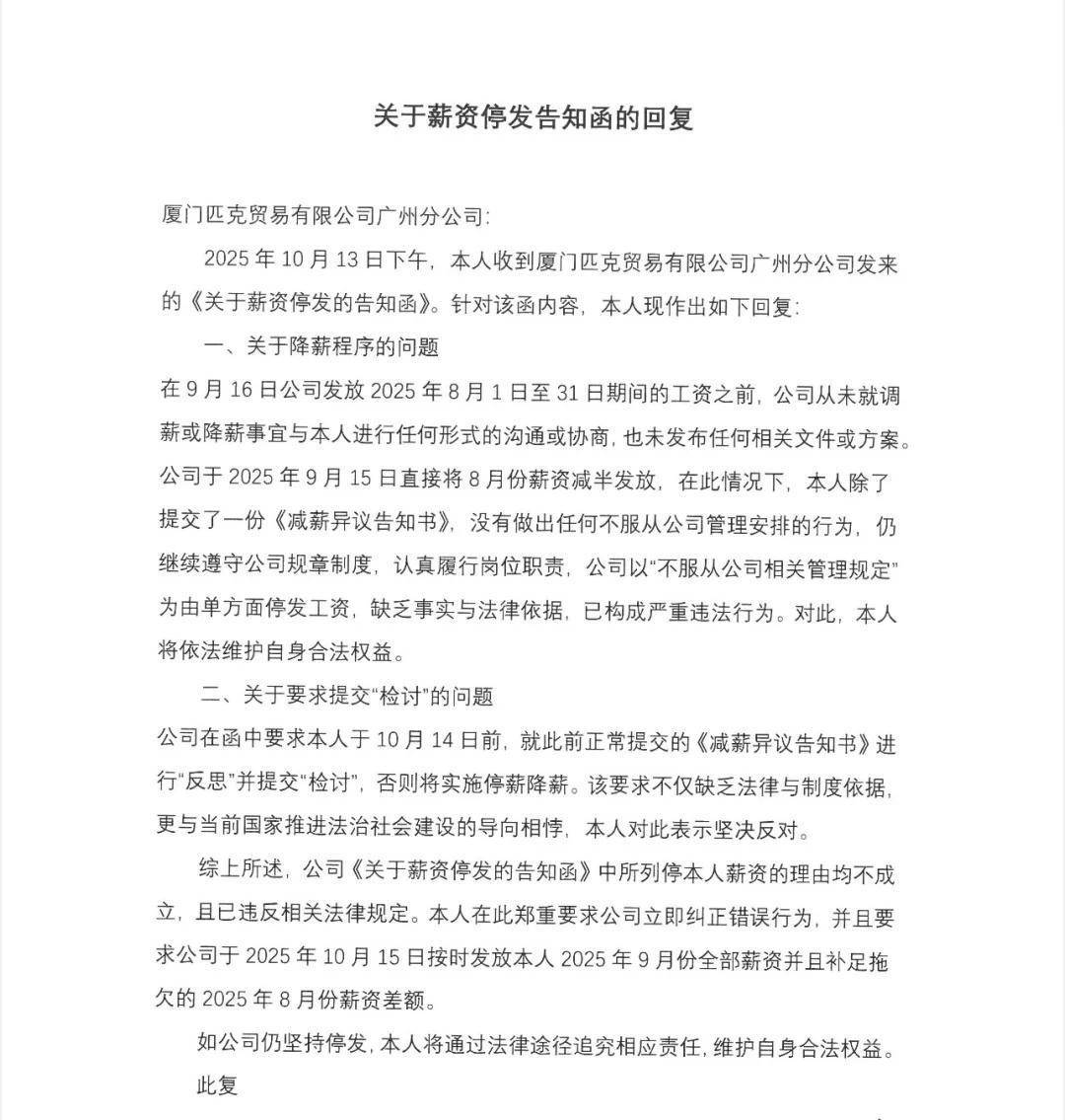
风波再起!匹克“集体降薪”后,拒绝降薪者不写检讨就停薪?

李女士针对公司停薪告知函的回复。

为了维权,李女士此前已尝试拨打12345政务服务热线求助。但广州分公司所在街道的劳动监察大队工作人员告知她,“因事件情况特殊,街道层面没有权限处理,需由区劳动监察大队负责”。之后李女士多次咨询案件进展,越秀区劳监大队回复称“将在45个工作日内处理完毕”,目前她的案件仍在排队等待中。

“街道劳监的工作人员还建议我们走劳动仲裁。”李女士补充道,对方当时解释,“就算劳监大队最后出了处理结果,如果公司拒不执行,还是得走到法院强制执行这一步;而且到了法院阶段,公司最终会不会给钱,也还是个未知数。”

值得一提的是,泉州市人力资源和社会保障局在回复有关媒体采访时提到,此前已收到过相关反映,并指出写检讨属于企业内部管理行为,人社局无法直接判断其合法性,“但如果企业以此为由克扣员工薪资,那肯定是违法的,我们会进一步核实情况。”对方称,由于匹克是丰泽区重点企业,相关维权事宜已交由丰泽区劳动保障维权中心统筹处理,人社局将持续关注事件进展。

针对上述问题,记者多次尝试致电匹克集团品牌部门以了解具体情况,但截至发稿,该部门电话始终未能接通;截至目前,匹克集团亦未就此次降薪事件的相关争议作出任何官方回应。

采写:南都·湾财社记者 孙阳