当前,我省基孔肯雅热疫情仍处于高位,呈现点多面广的特点。
据广东省疾控局微信公众号发布《广东省基孔肯雅热监测信息(2025年9月21日—27日)》,9月21日0时至27日24时,全省新增报告3153例基孔肯雅热本地个案,未报告重症和死亡个案。病例分布在江门2927例,佛山78例,广州68例,深圳22例,珠海13例,东莞7例,清远和湛江各6例,肇庆5例,汕头4例,韶关、梅州、中山和潮州各3例,茂名、惠州、汕尾、阳江和云浮各1例。
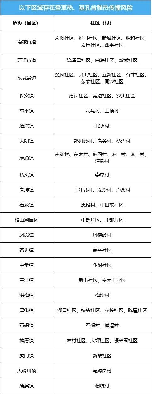
截至10月3日12时,东莞以下区域存在登革热、基孔肯雅热传播风险,请市民注意做好防范措施:
10月正值白纹伊蚊活跃期,加之中秋、国庆“大”长假期间人员流动性大幅增加,被蚊媒叮咬的风险显著升,高基孔肯雅热和登革热等蚊媒传染病疫情传播扩散的风险持续存在,防控工作丝毫不能松劲。
为确保大家能度过一个健康、祥和的假期,东莞疾控.提醒广大市民朋友,尤其是长期在外学习、工作的返莞人员,务必提高防范意识,做好健康防护:
1 早就医、莫硬扛
一旦出现发热、皮疹、关节疼痛等任一症状,不要因为假期或怕麻烦而“硬扛”,务必尽快前往正规医疗机构就诊。就诊时应主动告知医生发病前2周内的旅居史。配合医生进行相关检查、治疗及管理。
2 做防护、防叮咬
穿着浅色衣物:尽量穿着浅色的长袖衣裤,减少皮肤暴露。使用驱蚊剂:在外露的皮肤及衣物上喷涂(含)有避蚊胺、派卡瑞丁等有效成分的防蚊液。避开蚊虫活跃时段:尽量避免在伊蚊活动频繁的清晨和黄昏时段在树荫、草丛、凉亭等户外阴暗处长时间逗留。挂蚊帐、点蚊香:居家安装防蚊纱窗纱门、挂蚊帐。家庭灭蚊首选电热蚊香液、电热灭蚊片、电蚊拍等。使用灭蚊产品时,要按说明书要求使用,特别是蚊香,要放在通风处上风向,并注意防火。
3 清积水、灭蚊虫
翻盆倒罐,清理住家及周围各类无用积水。保持住家及周围环境卫生整洁,清除各种卫生死角和垃圾。家用贮水容器每3~5天应更换一次,并彻底清洗容器内壁。水生植物每3~5天换水一次,并清洗干净植物根须和瓶底,勿让花盆底盘留有积水,或改为用泥、沙种养。
早发现、早诊断、早治疗至关重要。东莞疾控提醒,如有相关症状特别是有近期外出史的人员,请立即就医并主动告知旅居史。疫情防控,人人有责,请大家从自身做起,清除居家及周边环境的积水,杜绝蚊虫孳生。
南方+记者 欧雅琴