来源:首席商业参谋

18亿上诉驳回,宗馥莉迎来接班后最凶险一战

宗馥莉正面临一场多线作战的复杂局面。

2025年9月26日,香港高等法院作出关键裁决:正式驳回宗馥莉的上诉请求,维持冻结建浩公司汇丰银行账户内18亿美元资产的保全命令。

图源:网络

与此同时,她推进的新品牌战略也遭遇阻力。此前宣布启用的全新品牌“娃小宗”,并未获得渠道端的广泛支持,部分经销商已公开表示反对。

更值得关注的是,内部似乎浮现新的竞争态势——娃哈哈上海工厂近期推出了“沪小娃”桶装水,而据传闻,该工厂的幕后负责人正是宗庆后的堂弟宗伟。

18亿上诉驳回,宗馥莉迎来接班后最凶险一战

图源:网络

在家族遗产纠纷悬而未决、品牌商标归属存疑、新品牌市场接受度不明的多重背景下,宗馥莉的接班之路正面临前所未有的考验。

然而,若因此低估宗馥莉,或许为时过早。

细察其过往举措,可见她擅长运用“阳谋”破局。去年7月,她就曾发起过一次堪称“自伤式袭击”的战略行动——主动提出辞职。当时她给出的理由是,部分股东对其经营管理的合理性提出质疑,致使其无法正常履职。

这一险棋本质上将了股东一军:若辞职获准,则她将脱离当前困境;若未获批准,则意味着股东方必须给予她充分的授权和支持。

最终事态沿着第二条路径发展——宗馥莉不仅稳固了董事长职位,更全面接手了宗庆后持有的娃哈哈集团公司全部股份,打了一个漂亮的翻身仗。

18亿上诉驳回,宗馥莉迎来接班后最凶险一战

图源:网络

如今,面对更加复杂的局面,宗馥莉还能破局吗?娃哈哈的未来走向又将如何?

上诉被驳回,但宗馥莉不算输

宗馥莉面临的资产冻结裁决,在多位法律人士看来并不令人意外。

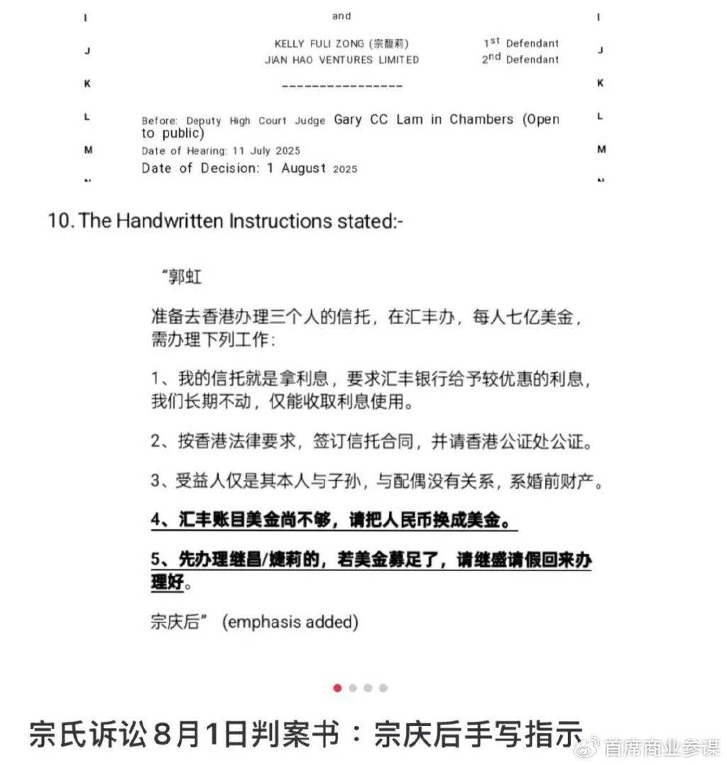
事件可追溯至8月1日,当时香港高等法院应宗庆后三名境外子女的申请,冻结了建浩公司在汇丰银行账户内的资产,并要求宗馥莉方披露资金去向。对此,宗馥莉于8月15日提出五大理由提起上诉,包括法律适用错误、信托关系不成立、保全措施过度等。

法官在判决中指出,信托是否成立需结合三份关键文件综合认定:宗庆后未标注完成日期的《手写指示》、其签署的《委托书》,以及宗馥莉与三子女签署的《协议》。尽管具体条款尚存争议,香港高等法院认为原告方主张的财产权益已达到“有严肃议题待审理”的标准。

18亿上诉驳回,宗馥莉迎来接班后最凶险一战

图源:网络

有香港律师指出,在普通法体系下,即便没有书面契约,“意图+资产路径”也可能构成事实信托。

不过,这一切仍有待杭州法院对实体问题作出判决方能明朗。

此次“驳回”不等于宗馥莉彻底败诉,真正的决定性战役仍在后方——杭州法院将对信托是否有效成立等实质问题作出终局性裁判。

对宗馥莉而言,此次裁决意味着短期内她必须接受资产被冻结的现实,并继续应对来自三位兄妹的法律合围。

然而从战略层面看,这场法律纠纷远非表面所见那般简单。

为何宗馥莉紧追不舍?很多人认为她是气量狭小,挟私报复,其实不是。究其本质,这并非出于情绪化的“泄愤”,而是宗馥莉的一场阳谋。

在宗庆后去世后,除宗馥莉这位公开培养的继承人外,其他非婚生子女及其权益主张,构成了娃哈哈帝国传承中最大的不确定性。

根据中国《中华人民共和国民法典》,非婚生子女享有与婚生子女同等的继承权。若这些子女通过信托持有娃哈哈相关资产权益,未来他们完全可能主张更广泛的股东权利,甚至挑战宗馥莉的决策权威,成为公司治理结构中的“定时炸弹”。

此举看似冷酷,实则极高明。她没有被动地等待问题爆发,而是主动地、在规则允许的范围内,将未来数十年可能出现的治理毒瘤连根切除。

18亿上诉驳回,宗馥莉迎来接班后最凶险一战

图源:网络

其核心目标有三:

第一,引爆潜在风险,摸清对手底牌。她通过在香港的法律行动,成功“引爆”了这颗潜在的雷,迫使对手亮出了所有的底牌——包括他们声称的《手写指示》《委托书》等关键证据。在战争中最可怕的是不知道敌人在哪里、有什么武器。现在,她清楚了。

第二,锁定主战场与关键资产。香港诉讼本质是“管辖权之争”与“资产冻结战”,她将潜在威胁集中于18亿美元的可控范围内,防止资产在诉讼期间被转移,为后续主战役争取主动。

第三,转移主战场。这才是最关键的一步。香港作为一个普通法体系、程序严谨但过程透明的地区,并非解决此类家族纠纷的最佳地点。

宗馥莉团队的真实意图,或是将决胜战场拉回内地——在杭州法院,她对本土企业的司法保护倾向以及更熟悉的法律环境,发挥“主场优势”。

若能达成战略目标,宗馥莉将实现权益的彻底重构:潜在挑战者可能获得现金或其他非控制性资产,但其未来介入娃哈哈经营的法律途径将被永久切断。

这无疑是一场教科书级别的“规则内清算”。宗馥莉将一场可能拖沓狗血、撕裂企业的家族纷争,转化为一次干净利落、无可指摘的法律与金融操作。

无论此番法律战役的最终结果如何,宗馥莉都已通过这一系列操作摸清了对手底牌、锁定了风险范围、并将主战场成功转移至对自己更为有利的司法环境——从战略层面看,她实际上已立于不败之地。

“去杜建英化”,加强中央集权

在与三位非婚生子女就资产与继承权展开法律博弈的同时,宗馥莉也在娃哈哈内部推动另一项关键布局。

娃哈哈的股权结构自校企改制以来便十分复杂。其主体杭州娃哈哈集团有限公司的股权由三方持有:杭州上城文旅持股46%,宗庆后生前持股29.4%,公司基层工会联合委员会持股24.6%。

18亿上诉驳回,宗馥莉迎来接班后最凶险一战

图源:天眼查

这一“三权分立”的格局,使得宗馥莉虽继承其父在集团的全部股权,却难以单独推动重大品牌战略。

事实上,娃哈哈内部的权力网络远比股权结构更为盘根错节。

企业的实际影响力长期由集团高管、宗馥莉、其母施幼珍、老臣杜建英以及其他宗氏家族成员共同分割——这正是宗庆后生前为平衡各方所设计的“雨露均沾”式布局。

然而宗馥莉深谙,要实现企业的有效掌控,必须将实权收归己手。

自宗庆后离世后,她开始系统推进“去杜建英化”的系列调整,核心举措是将部分“娃哈哈系”资产与业务逐步转移至她能够完全掌控的“宏胜系”旗下,并同步进行大规模管理层更替。

18亿上诉驳回,宗馥莉迎来接班后最凶险一战

图源:网络

从业务实质看,宏胜堪称一个“克隆版娃哈哈”——它不仅承接娃哈哈三分之一的产品生产,包括多个高利润产品线,更掌握了饮料制造的核心产能。

与此同时,宗馥莉也将目光投向娃哈哈的核心资产——“娃哈哈”商标。

18亿上诉驳回,宗馥莉迎来接班后最凶险一战

图源:网络

该商标的所有权历经波折:1996年娃哈哈与达能合资时,曾计划将商标转让至合资公司,但未获国家商标局批准;2007年杭州仲裁委裁定原转让协议终止。

尽管2025年1月娃哈哈集团曾申请将387件“娃哈哈”商标转让至宗馥莉控股的杭州娃哈哈食品有限公司,但此举被国资股东叫停。

商标转让受挫让宗馥莉更加意识到自主知识产权的重要性。

此后,她通过宏胜饮料等关联公司加速申请自有商标,截至目前可查询到147条商标信息,其中60条为2024年2月后新申请。

18亿上诉驳回,宗馥莉迎来接班后最凶险一战

图源:网络

然而,根据娃哈哈集团现行规定,商标使用需经全体股东同意,任何一方不得单独启用。这种僵局导致一位经销商担忧地表示:“娃哈哈商标可能会被雪藏。”

这种局面是各方都不愿看到的——对拥有38年历史的国民品牌而言,一旦品牌与产线分离,娃哈哈集团将沦为空壳,而宏胜系虽掌握产能却需从零构建品牌。目前宏胜的高业绩,很大程度上仍依托“娃哈哈”品牌效应。

正是在这一僵局之下,宗馥莉相处了新的破局之道——推出了新的品牌“娃小宗”。

“娃小宗”自立门户,宗馥莉不愿等待

宗馥莉于今年5月正式推出新品牌“娃小宗”。

这个名字很有意思,本身具有强烈的符号意义。

“娃”延续国民品牌的情感联结,“小”传递新生代焕新之意,而“宗”则直指宗姓血脉与继承正统。

18亿上诉驳回,宗馥莉迎来接班后最凶险一战

图源:网络

笔者认为,宗馥莉的真实意图并非简单地另立门户,而是以“娃小宗”作为能力证明与谈判筹码,向其他股东展示她独立构建品牌的可能性与决心,从而换取对“娃哈哈”主品牌战略的真正主导权。

这是一种典型的“以立促破”的阳谋。

更进一步看,在无法确定几位异母弟妹未来是否会介入集团股权斗争的情况下,宗馥莉显然不愿被动等待。

对她而言,启用新品牌不仅是构建品牌备份,更是在复杂局面中“快刀斩乱麻”的主动破局——既为摆脱掣肘,也为巩固话语权。

据内部人士透露,宗馥莉为“娃小宗”设定了300亿元的年销售目标,相当于娃哈哈当前营收规模的近八成。

18亿上诉驳回,宗馥莉迎来接班后最凶险一战

图源:网络

然而,“娃小宗”的推进面临多重挑战。

其一,是市场接受度低:社交媒体上62%的用户反馈倾向于“不如直接买东方树叶”“没有娃哈哈的影子,不考虑尝试”,目前终端渠道难见其产品铺货。

其二,商标侵权风险:业内专家指出,“娃小宗”可能因攀附娃哈哈商誉而面临其他股东提起的诉讼。

其三,经销商抵制:宗馥莉推行的渠道改革已引发强烈反弹。2025年以来,娃哈哈清退年销售额低于300万元的经销商,并大幅提升业绩指标,部分地区要求增长50%–200%,导致大量经销商陷入纠纷或主动解约。若全面切换至“娃小宗”,预计将遭遇更大范围的拒绝合作。

其四,市场竞争激烈:饮料行业已非娃哈哈独大的时代,农夫山泉、怡宝等对手虎视眈眈,无糖茶赛道竞争白热化。“娃小宗”想要拿下市场并不简单。

为提升整体运营效率,宗馥莉同步推动销售体系改革:取消低效经销商资格,大量引入第三方业务员,并大幅精简产品线,聚焦于娃哈哈纯净水、AD钙奶等年销售额超10亿的大单品。

这一系列举措体现了宗馥莉独特的经营哲学。

18亿上诉驳回,宗馥莉迎来接班后最凶险一战

图源:网络

她并非不懂权变,但更倾向于运用“阳谋”。这种风格既源于她接受的西方商科教育,也体现了她的战略眼光。

无论是推动品牌年轻化、管理现代化,还是引入职业经理人、建立制度化流程,她的所有举措都顺应了中国市场消费升级与企业治理现代化的大势。

从信托事务到娃哈哈商标,再到推出“娃小宗”,她的每一步“谋略”都是在众目睽睽之下推进,既彰显决心,又凝聚共识,让对手无从躲避。

然而,这种刚毅果决的风格也带来显著风险。批评者指出,宗馥莉上任后的大刀阔斧改革树敌过多:她不仅引发员工维权事件,与昔日老臣对簿公堂,还与家族成员公开对立。

虽然从她的角度看,与同宗亲人厘清权责可能是“成本最低、效益最高”的解决方案,但这客观上加速了娃哈哈集团的内部分裂。

更关键的是,推出“娃小宗”品牌的举措可能彻底激怒国资大股东,若在后续的法律纠纷中失利,不仅将造成巨额财产损失,甚至可能导致宗庆后打下的江山拱手让人,最终满盘皆输。

宗馥莉站在传承与创新的十字路口,她的“阳谋”既是主动破局的利器,也可能成为引发危机的火种。在众声喧哗中,她选择了一条最难走却最透明的道路——不论最终成败,这都将为中国家族企业的代际传承写下浓墨重彩的一笔。

商业世界的规则从来残酷:不改革可能被时代淘汰,改革太快则可能被现实反噬。

宗馥莉的抉择,正在验证这条铁律。

参考资料:

1、《辞职、停产、代工,娃哈哈已被宗馥莉搞得“面目全非”?》帅真商业视界

2、《香港高等法院驳回宗馥莉上诉申请,维持原判》起点财经

3、《娃哈哈彻底改名!宗馥莉上诉被驳回!》电商天下