国庆假期刚过

有不少深圳网友

在社交平台晒出外出旅游的

免费票根

称深圳身份证变成了特殊证件

不仅去到的景点免费

甚至还体验了专门的

爆火!深圳身份证变成了特殊证件!网友:骄傲,太有面了!

爆火!深圳身份证变成了特殊证件!网友:骄傲,太有面了!

爆火!深圳身份证变成了特殊证件!网友:骄傲,太有面了!

爆火!深圳身份证变成了特殊证件!网友:骄傲,太有面了!

爆火!深圳身份证变成了特殊证件!网友:骄傲,太有面了!

网友“妞妞妈”表示,假期还没来到,一家人就兴致勃勃地选起了游玩城市,“都说桂林山水甲天下,刚好趁着假期带着孩子去看看”。而抵达桂林后不仅被桂林的绝美景色打动,更为惊喜的是所到景点针对深圳市民都免费开放。

爆火!深圳身份证变成了特殊证件!网友:骄傲,太有面了!

也有不少网友反映在其他城市也有过相同的经历——“我们去贵州马岭河大峡谷免门票”“去了南疆,才知道深圳身份证是最有面子的”“哈尔滨冰雪大世界深圳户籍按照哈尔滨市民票价购票”。

爆火!深圳身份证变成了特殊证件!网友:骄傲,太有面了!

爆火!深圳身份证变成了特殊证件!网友:骄傲,太有面了!

为什么深圳身份证能免票?

据深圳市乡村振兴和协作交流局消息,从1990年开始,深圳参与帮扶协作事业已35年。30余年来,深圳先后结对17个省(自治区、直辖市)140个县(区),广东省内、新疆喀什、西藏察隅、广西等地都留下了深圳帮扶协作足迹。30多年来深圳累计投入各类帮扶资金超过千亿元,实施项目超5万个,选派干部人才近万人,持续向对口地区增派教育与医疗专业技术人才为当地的经济社会发展提供了有力支持。

因此,不少城市为表答谢发起善意的回馈,纷纷推出了面向深圳的优待政策。

有被帮扶对口地网友在线留言表示:“真的是好大哥,我们村也是,巩固河堤建公园,都是广州和深圳对口扶贫,我们村年年发大水,自从扩建了堤坝,巩固了河堤,农民伯伯辛辛苦苦种的农作物不会再被冲走,感恩。”

有深圳网友留言表示:“感谢深圳政府默默地做了这么多援建工作,作为深圳人我很骄傲!”“作为深圳人看到评论区好感动,突然理解纳税光荣的含义了,希望真的帮到了大家”。

爆火!深圳身份证变成了特殊证件!网友:骄傲,太有面了!

全国这些景点对深圳人免门票

贵州黄果树瀑布

(一)优惠地区

云南省、广西壮族自治区、广东省、湖南省、湖北省、四川省、重庆市、贵州省

(二)优惠时间及内容

针对上述省(区、市)户籍游客(含持有该区域居住证、身份证地址为该区域所在地的游客),实施景区门票及相关业态项目优惠,具体如下:

1|优惠时间:

2025年10月10日-11月30日

2|优惠内容:

(1)黄果树景区:日游门票五折优惠(即成人80元/人);

(2)龙宫/天龙屯堡/格凸河景区:门票免费(不含景区内观光车、游船等特许经营项目);

(3)陡坡塘夜游《再回西游》:成人150元/人,学生、65周岁及以上老人120元/人。

(三)酒店及餐饮优惠

1|指定酒店/民宿优惠:黄果树迎宾馆、黄果树黔首居酒店、安顺安颐酒店、龙宫翠山房、柏联温泉酒店当日网络预定价8折优惠(不含酒店非客房内消费项目);

2|餐饮优惠:黄果树迎宾馆、黄果树黔首居酒店、柏联温泉酒店、安顺安颐酒店老饕居、安顺古城老饕居用餐8.5折优惠。

(四)预约方式

景区预约:户籍所在地或身份证地址为上述省(区、市)的游客,均可通过“安旅通”小程序提前1-15天进行实名制预约购票。

广西桂林

(一)活动时间

2025年3月28日-12月31日

(二)免费优惠对象

持有效身份证明(身份证、户口本)的深圳市户籍居民可免首道门票进入名单内A级旅游景区

(三)免费优惠景区

爆火!深圳身份证变成了特殊证件!网友:骄傲,太有面了!

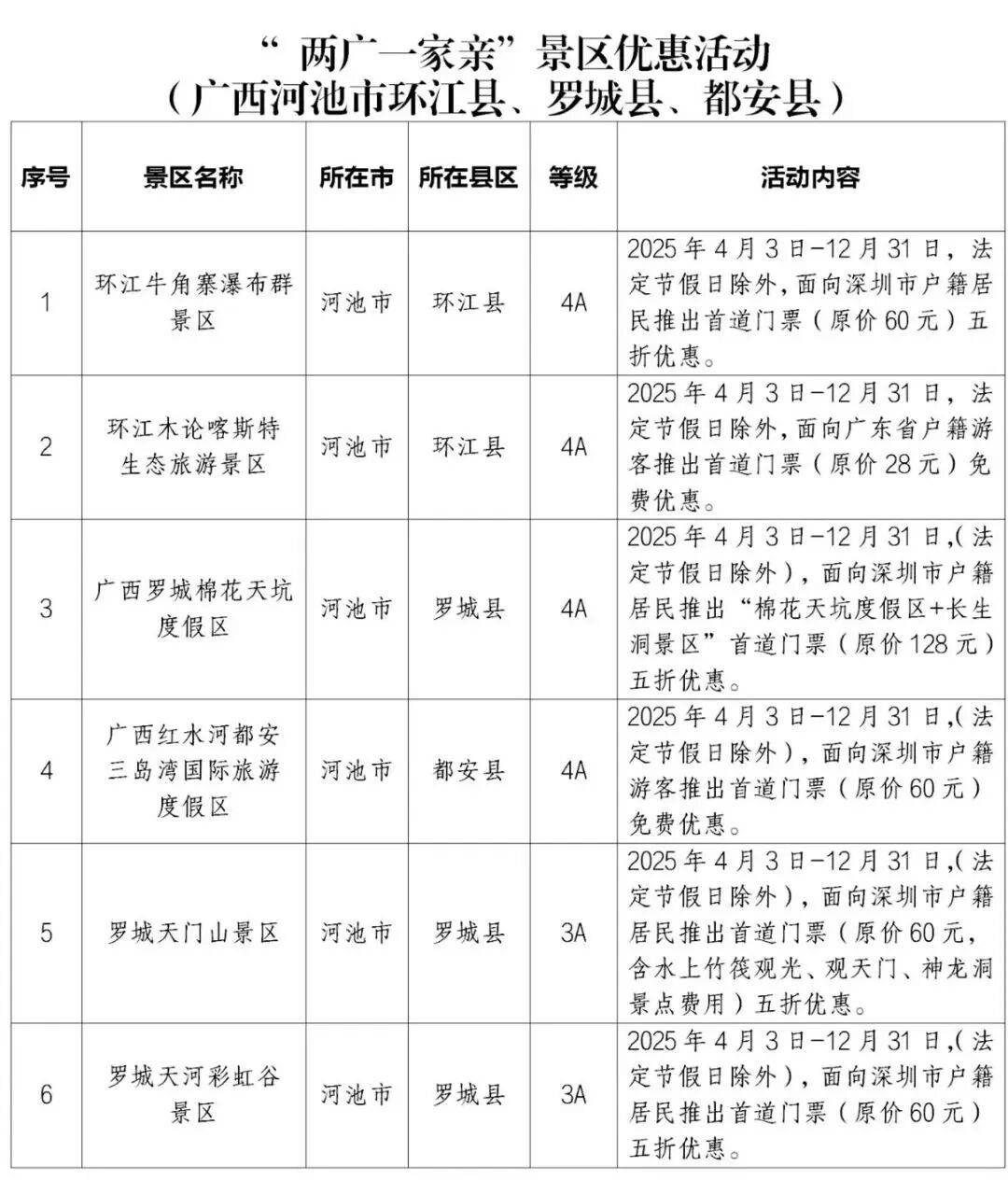
广西河池

(一)免费优惠对象

活动期间持对应户籍有效身份证明(身份证、户口本)可根据活动内容享受以下A级旅游景区优惠(“一票三日使用制”等景区门票优惠政策不叠加)。

(二)免费优惠景区

爆火!深圳身份证变成了特殊证件!网友:骄傲,太有面了!

新疆塔县

深圳市对口帮扶塔什库尔干塔吉克自治县(简称塔县)的居民持身份证可免费游览当地景点。

(一)政策详情

深圳户籍居民凭身份证可免除塔县内主要景区门票费用,该政策源于两地援疆协作关系。

(二)注意事项

目前暂无交通费用减免政策,需自行承担交通费用。

爆火!深圳身份证变成了特殊证件!网友:骄傲,太有面了!

以上为不完全统计