日前,河南郑州中牟县第三高级中学班级组织“愧疚教育”活动引发热议。10月8日,央广网记者联系了中牟县教育局,值班工作人员表示,县教育局于10月7日下午召开了专题会议,强调今后各学校开展各类活动必须注意方式方法。

同时,值班工作人员称,目前中牟县教育局全体工作人员已到位,分赴全县各学校,就校园安全、教育教学、食堂卫生等进行全面监督检查。此外,该情况后续的调查结果会通过官方渠道向社会发布。

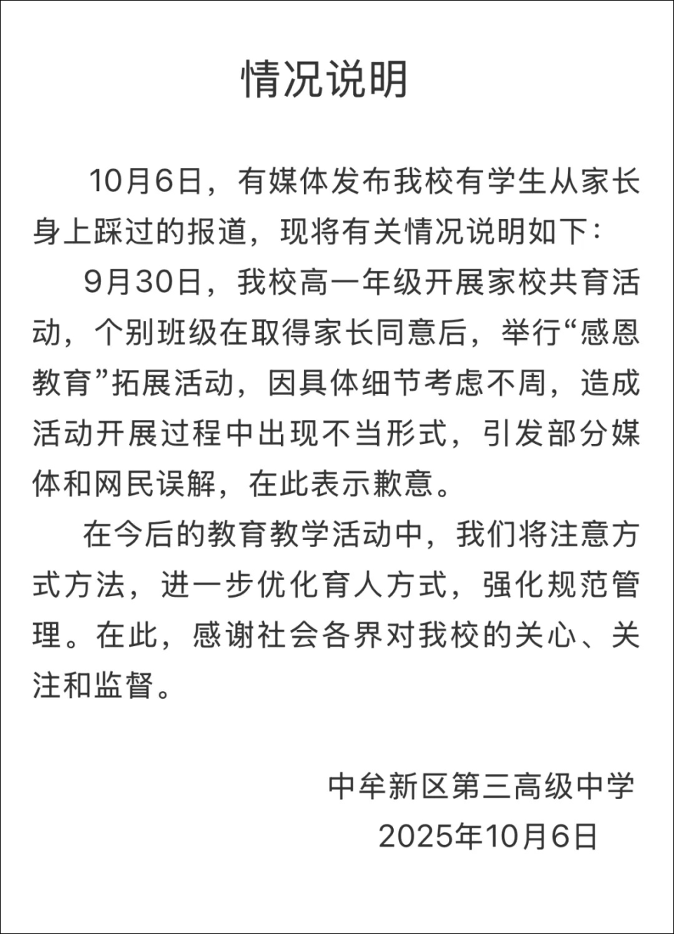
据了解,中牟县第三高级中学于10月7日凌晨通过官方公众号发布情况说明。说明中称,9月30日该校高一年级在开展家校共育活动时,个别班级在“感恩教育”拓展环节中因细节考虑不周出现不当形式,对引发的误解表示歉意,并承诺将优化育人方式,强化规范管理。

家长跪地让学生从背上踩过,当地教育局已召开专题会议,后续调查结果将发通报

情况说明(图片来源于中牟县第三高级中学官方公众号)

此前报道:

▌来源:央广网、此前报道

▌编辑:阎小雨校对:杨荷放